科普动态

“万能钥匙”唤醒医院里的“医学宝藏”,带你看清细胞与微生物的“隐秘对话”

      你知道吗?在医院的病理科里,藏着一座“疾病博物馆”。这里保存着数以千万计的特殊标本——用福尔马林固定、石蜡包裹的组织切片,医学上称之为FFPE样本。从肿瘤活检组织到感染病灶切片,这些样本就像“时间胶囊”,定格了疾病发生时的关键状态,却因技术限制长期处于“沉睡”状态,无法为医学研究提供更多信息。

      不过,这个难题如今被中国科学家攻克了!8月28日,在国际顶级期刊《细胞》(Cell)上发布了一项重磅技术------Stereo-seq V2。它就像一把“万能钥匙”,不仅能“唤醒”医院里的海量FFPE样本,还能在同一张切片上,清晰“直播”人体细胞(宿主)与微生物的基因活动,为精准医疗打开了全新大门。

(引用位置:华大集团BGI视频号)

 医院里的“沉睡宝藏”:FFPE样本为何难“唤醒”?

      先说说我们常听到的FFPE样本到底是什么。其实它的原理很像制作“永生花”:医生从患者身上取下病变组织(比如一小块肿瘤),先用福尔马林溶液“固定”,就像给组织按下“暂停键”,留住细胞在生病时的形态和生物信息;再用石蜡把组织包裹起来,这样样本就能在室温下保存十几年甚至几十年,方便后续研究和诊断。

      目前全球医院里的FFPE样本数量,早已达到“亿级”规模。这些样本记录了肺癌、乳腺癌、结核病等各种疾病的发展过程,是研究疾病机制、寻找治疗靶点的“无价之宝”。但问题也随之而来,福尔马林在“固定”信息的同时,也像一把“时间锁”,把组织里的遗传物质(尤其是RNA)破坏得面目全非。

      RNA就像一本记录基因活动的“说明书”,一旦被福尔马林破坏,就会出现“字迹模糊、书页粘连”的情况------片段断裂、分子交联,传统技术根本无法准确读取其中的信息。多年来,科学家们一直想“解锁”这些FFPE样本,却始终没能找到高效的方法。而 Stereo-seq V2的出现,正好可以解决这个临床急需的痛点。

Stereo-seq V2:一把破解三大难题的“万能钥匙”

      面对FFPE 样本的RNA降解、信息不全、无法同时分析宿主与微生物这三大难题,Stereo-seq V2给出了“一站式解决方案”。

突破一:修复 “受损说明书”,唤醒沉睡样本

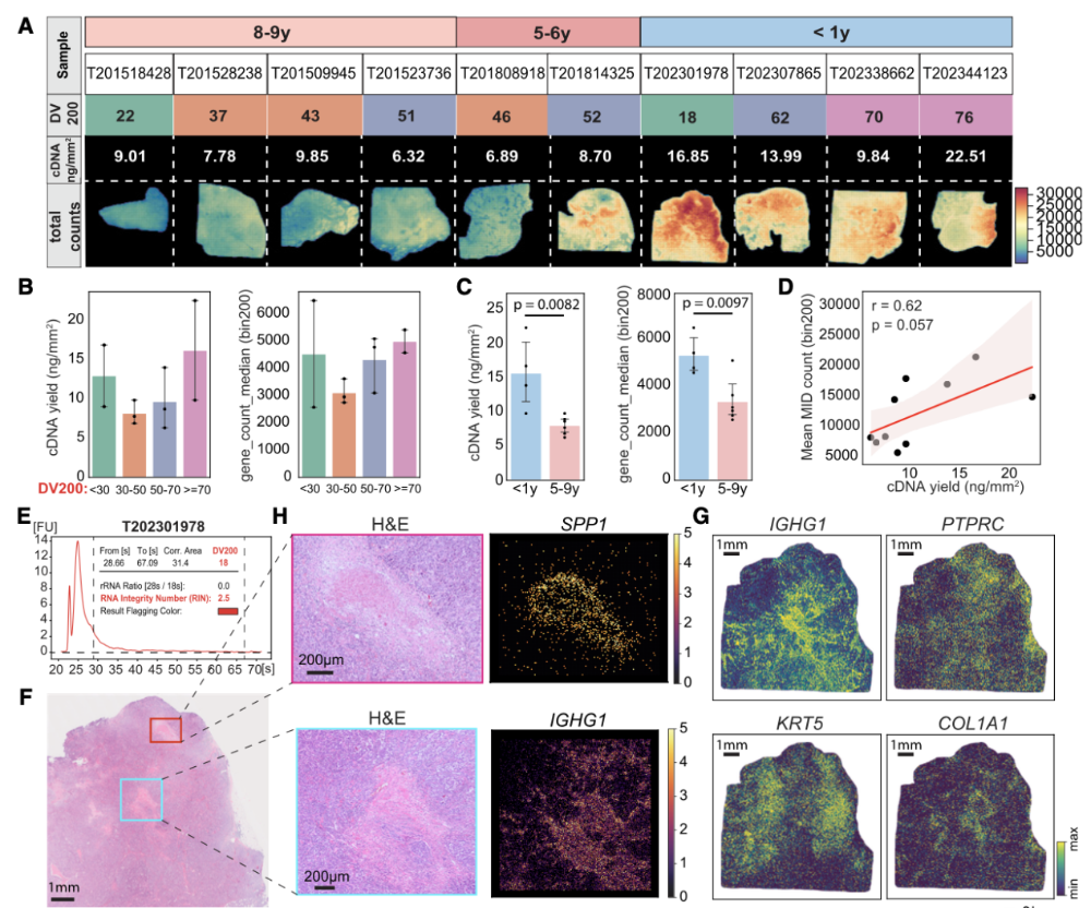
      针对FFPE样本中RNA的破碎问题,Stereo-seq V2设计了一套特殊的修复流程。它就像一位专业的“文物修复师”:第一步先解交联,用温和的技术把粘连的RNA分子分开,就像把粘在一起的书页轻轻揭开;第二步用随机引物当“搜索工具”,不管RNA片段多短、多零散,都能精准捕捉到。哪怕是RNA完整性极差(专业指标DV200<30%,意味着大部分RNA都已断裂)的样本,这项技术也能画出清晰的“基因表达地图”。比如在乳腺癌FFPE样本中,它能精准区分出“癌细胞区”、“免疫细胞浸润区”和“坏死区”,让那些沉睡多年的样本,重新为癌症研究提供关键数据。

突破二:捕获“全量信息”,不遗漏任何“微弱信号”

      传统的空间组学技术,就像“挑食”的探测器------大多用“poly (T) 探针”,只能捕捉带有特定“尾巴”(polyA 尾)的mRNA,而且只能检测预设好的基因,有些兼容FFPE的技术,也只能聚焦于蛋白编码基因,大量重要信息会被遗漏。而Stereo-seq V2的“随机引物”,是真正的“万能探测器”:它不挑RNA类型,无论是带“尾巴”的mRNA,还是没有“尾巴”的非编码RNA,都能无差别捕获。这意味着它能检测到更多以往被忽略的“微弱信号”,甚至能实现“基因全长覆盖”,就像用高清扫描仪扫描整本书,连角落的批注都不会放过。这项能力有多重要?举个例子:癌细胞之所以能“作恶”,有时是因为基因发生了错误剪辑(可变剪接),产生了异常蛋白质。传统技术可能看不到这种“错误”,但Stereo-seq V2能清晰捕捉到,帮科学家找到癌细胞的“破绽”。

突破三:绘制“战场地图”,首窥宿主与微生物的“对话”

      如果说前两个突破是“升级工具”,那第三个突破就是 “改变研究范式”——Stereo-seq V2能在不预设目标的情况下,同时观察人体细胞(宿主)和微生物的基因活动,就像给科学家提供了一张“超高分辨率战场实时地图”。在感染性疾病(比如结核病)或肿瘤中,人体细胞与微生物(或癌细胞)的互动,就像一场复杂的“战争”:传统技术要么只能看到“我方阵地”(宿主细胞),要么需要提前知道“敌人是谁”(比如提前设计针对结核杆菌的探针),才能找到目标,容易造成“盲人摸象”的局面。而Stereo-seq V2完全不用“提前备课”。在对结核病的研究中,团队用它清晰看到了结核杆菌在小鼠肺部的“活动轨迹”——哪里聚集得多、哪里在扩散;更关键的是,他们还发现了一群“特种部队”——专门对抗结核杆菌的特异性B细胞克隆。这些细胞会聚集在感染灶周围,一边战斗,一边“升级装备”(也就是抗体亲和力成熟,让抗体更精准地攻击细菌)。这个发现直接为结核病疫苗和抗体药物研发提供了“精准靶标”。

从实验室到临床:这项中国技术将改变什么?

      Stereo-seq V2的发布不仅是一项技术突破,更标志着空间组学技术从“实验室研究”走向“临床应用”的关键一步。它的影响会渗透到精准医疗的多个领域:

      在肿瘤治疗中,医生可以用它分析患者的FFPE 样本,找到与预后相关的基因变异,甚至发现导致化疗耐药的“隐藏原因”(比如特殊的基因剪接异构体),为患者定制更精准的治疗方案;

      在感染性疾病诊断中,面对不明原因的感染,它能直接在组织切片上“定位”疑难病原体(比如罕见细菌、病毒),还能评估人体免疫反应,帮医生快速制定用药方案;

      在新药研发中,尤其是抗体药物,它能快速找到“精准攻击病原体”的B细胞克隆,大大缩短药物筛选时间;

      甚至在神经科学和发育生物学领域,它也能发挥作用,比如分析珍贵的脑组织FFPE 样本,绘制高分辨率的基因表达图谱,帮科学家解开“大脑发育”、“阿尔茨海默病”等难题的奥秘。

      值得一提的是,中国科学家于8月22日在《科学》(Science)上发布了另一项技术——Stereo-cell,打破了传统单细胞测序的局限,实现了细胞多模态信息的“立体解析”。从Stereo-cell到Stereo-seq V2,中国科学家正在为全球生命科学研究提供原创性的“中国工具”和“中国方案”。

      未来,随着Stereo-seq V2的推广,医院里那些“沉睡”的FFPE样本,将不再是封存的标本,而是能为医学研究“说话”的“活”数据。而我们对疾病的认知,也将从“看见细胞”,迈向“看懂细胞与微生物的隐秘对话”,真正进入精准医疗的“空间时代”。

      基因组多维解析技术全国重点实验室徐讯研究员、廖莎研究员、李杨博士,同济大学附属上海市肺科医院陈昶教授,中国医学科学院北京协和医学院病原生物学研究所刘海鹰研究员为本文的共同通讯作者。华大生命科学研究院赵宇博士、李杨博士、何颖博士、刘怡、李薪星、李兆勋,以及同济大学附属上海市肺科医院吴俊琪医师等为本文的共同第一作者。本研究获得了国家重点研发计划、国家自然科学基金、浙江省科学技术厅等项目的资助。

原文链接:

https://mp.weixin.qq.com/s/hbS5lRhpAFflnkHFxZ7EhQ